Biology

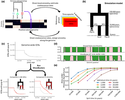
Genome-wide genealogies reveal deep admixtures forming modern humans
Avatar
librarian
0 views
Expansion and Differentiation of Adult Human Pancreas-Derived Progenitor Cells into Functional Islet-Like Organoids
Avatar
Michael Lawrence
1 view
Evolution of the highest fidelity DNA replication systems
Avatar
Stephan Baehr
1 view
Kinetics of cortisol and cortisone binding to corticosteroid binding globulin and albumin in vivo
Avatar
librarian
1 view
Using machine learning to overcome mosquito collections missing data for malaria modeling
Avatar
Lelys Bravo de Guenni
5 views
CysK2 couples copper sensing to metabolic and redox adaptation in Mycobacterium tuberculosis
Avatar
Wendy Le Mouëllic
2 views
Sexual Selection as a Mechanism of Evolutionary Information Preservation
Avatar
librarian
3 views