Distribution and p300/CBP dependency of cis-regulatory elements are encoded by unique combinations of histone lactylation and acetylation

Avatar
Poster
Voice is AI-generated
Connected to paperThis paper is a preprint and has not been certified by peer review

Distribution and p300/CBP dependency of cis-regulatory elements are encoded by unique combinations of histone lactylation and acetylation

Authors

Komatsu, T.; Inagaki, T.

Abstract

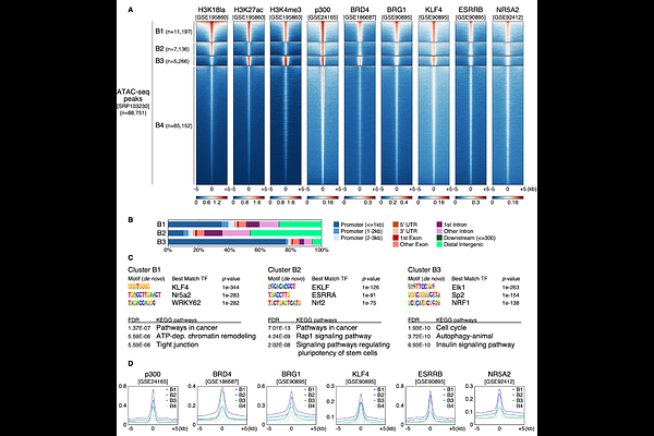
Histone lactylation is a recently identified modification linked to metabolism. Genome-wide profiling has suggested that H3K18la marks tissue/cell type-specific enhancers in combination with H3K27ac; however, it remains unclear whether and how these modifications differ. Through a systematic comparison of histone mark distributions, we showed that H3K18la marks active enhancers irrespective of H3K27ac. Our analysis revealed that H3K18la predominantly localizes at non-promoter regions, and exhibits strong association with lineage-specific transcription factor binding and p300/CBP dependency. In contrast, H3K27ac-marked regions were more enriched in promoters and less sensitive to p300/CBP inhibition. Notably, massively parallel reporter assay data suggest that H3K18la-marked regions exert enhancer functions even without H3K27ac co-occupancy. Although the characteristics of H3K18la are similar to those of N-terminal acetylation of H2B (H2BNTac), a recently described enhancer signature, we found distinct genomic distributions of these marks. Collectively, our findings will advance the current understanding of how histone modifications establish cis-element landscapes.

Follow Us on

0 comments

Add comment