Humanized Klotho haplotypes cause widespread transcriptomic changes in mouse brain

Avatar
Poster
Voice is AI-generated
Connected to paperThis paper is a preprint and has not been certified by peer review

Humanized Klotho haplotypes cause widespread transcriptomic changes in mouse brain

Authors

Tyler, A. L.; Garceau, D.; Kotredes, K. P.; Haber, A.; Spruce, C.; Pandey, R. S.; Preuss, C.; Sasner, M. J.; Carter, G. W.

Abstract

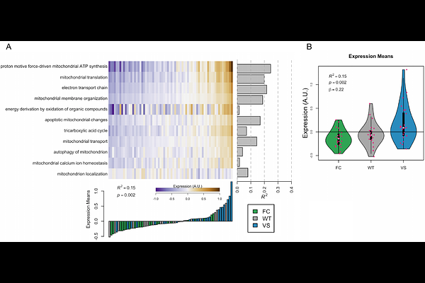
Klotho (KL) is an aging factor that has been associated with Alzheimer's Disease (AD) risk. Two common alleles circulate in human populations: the major allele FC and the minor allele VS, which is defined by two SNPs that cause two amino acid substitutions (F352V and C370S) in KL's second exon. To investigate the possibility that human KL variants influence brain aging and cognition, we developed a novel mouse model with humanized KL alleles. We used RNA-Seq to measure the whole brain transcriptome in four- and 12-month-old male and female C57Bl/6J mice carrying either the FC or the VS KL allele. We found that FC and VS carriers had widespread differences in gene expression in the brain at 12 months old, but not at four months old. The largest differences were in genes annotated to mitochondrial, ribosomal, and synaptic functions. Differential exon usage analysis identified differential splicing of synaptic genes, further supporting a role for KL on neuronal function. A more focused analysis of differential expression identified variation in glutamate receptors and amyloid precursor (APP) processing in particular, thereby linking human KL haplotypes to biological processes integral to AD pathogenesis. These results provide evidence that the human FC and VS KL haplotypes affect the function of the KL protein product in a manner that has widespread effects on gene expression in the brain and supports the hypothesis that these haplotypes may influence AD risk and pathogenesis.

Follow Us on

0 comments

Add comment