Ribosome profiling reveals widespread translational control across developmental stages in the brown alga Ectocarpus

Avatar
Poster
Voice is AI-generated
Connected to paperThis paper is a preprint and has not been certified by peer review

Ribosome profiling reveals widespread translational control across developmental stages in the brown alga Ectocarpus

Authors

Leong, J. X. M.; Barrera-Redondo, J.; Haas, F. B.; Igreja, C.; Coelho, S. M.

Abstract

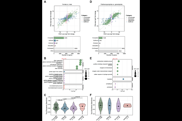
Translation represents a central regulatory layer of gene expression, enabling rapid and dynamic modulation of protein output. While its importance in development is well established, it remains poorly characterized outside animals and land plants. Brown algae, and in particular Ectocarpus, offer a compelling system to investigate translational regulation in development, having evolved multicellularity independently of other major eukaryotic lineages and exhibiting a complex life cycle with distinct haploid and diploid developmental programs. Although transcriptional regulation contributes to Ectocarpus development, the striking similarity of transcriptomes across life cycle stages indicates that transcription alone is insufficient to explain their distinct developmental identities, pointing to a major role for post-transcriptional regulation. Here, we establish ribosome profiling in Ectocarpus and define its translatome across key developmental stages. We uncover widespread stage- and sex-specific translational regulation, with post-transcriptional buffering emerging as the predominant mode of control. Genes subject to translational regulation exhibit optimized codon usage, broader transcriptional profiles and shorter 3' UTRs. These genomic features are associated with variation in translation efficiency. Collectively, these results provide the first comprehensive characterization of the Ectocarpus translatome and highlight a major role for translational regulation in developmental gene expression in an independently evolved multicellular lineage.

Follow Us on

0 comments

Add comment