High neuron-microglia interaction at the node of Ranvier predicts recovery in an inflammatory model of Multiple Sclerosis

Avatar
Poster
Voice is AI-generated
Connected to paperThis paper is a preprint and has not been certified by peer review

High neuron-microglia interaction at the node of Ranvier predicts recovery in an inflammatory model of Multiple Sclerosis

Authors

Pantazou, V.; Dorcet, G.; Roux, T.; Aigrot, M. S.; Perrot, C.; Mathias, A.; Canales, M.; Lejeune, F.-X.; Stankoff, B.; Du Pasquier, R.; Lubetzki, C.; Desmazieres, A.

Abstract

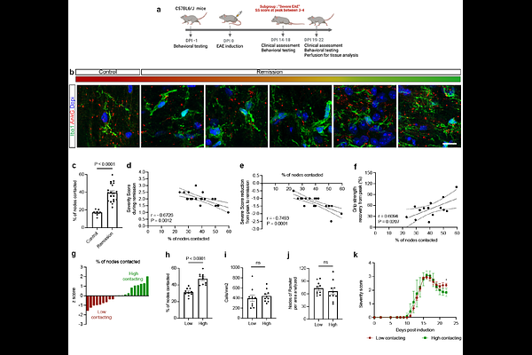
Microglia, the resident immune cells of the central nervous system, dynamically respond to their environment in health, injury and disease. They contact axons at the nodes of Ranvier in an activity-dependent manner, a process which contributes to repair, but how adaptive immunity in Multiple Sclerosis (MS) impacts this neuron-microglia crosstalk remains unknown. Using an inflammatory MS model, we identify strengthened microglia-node interactions at remission onset, with marked interindividual variability. Increased engagement correlates with a Th2-related cytokine signature, and IL13/IL4 are sufficient to enhance microglia-node contacts. High interaction levels associate with more pro-regenerative microglia, improved tissue repair and better functional recovery. Low-intensity physical exercise at remission onset further promotes microglia-node interaction, pro-regenerative microglia and improves recovery. Consistently, high microglia-node contact in MS tissue is associated with more extensive remyelination, underscoring this interaction as a key process in repair.

Follow Us on

0 comments

Add comment