Catalase 2-dependent regulation of autophagy in response to carbon starvation in Arabidopsis

Avatar
Poster
Voice is AI-generated
Connected to paperThis paper is a preprint and has not been certified by peer review

Catalase 2-dependent regulation of autophagy in response to carbon starvation in Arabidopsis

Authors

Zhang, C.; Li, S.-Q.; Jing, P.; Wu, J.-X.; Chen, B.-H.; Liao, C.-Y.; Yang, H.; Lu, K.-K.; Song, R.-F.; Foyer, C. H.; Liu, W.-C.

Abstract

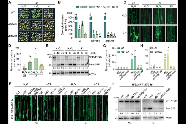
Reactive oxygen species (ROS) are fundamental regulators of plant development and stress acclimation. However, their roles in carbon starvation tolerance remain largely unresolved. We therefore dissected the dynamics of redox regulation in carbon-starved Arabidopsis leaves. We present data showing the presence of an early ROS wave that activates autophagy, followed by a sustained, accumulation of hydrogen peroxide (H2O2) that leads to programmed cell death. We show that catalase 2 (CAT2) constitutively binds and sequesters the autophagy initiators ATG1a and ATG13a, a process that prevents the activation of autophagy under carbon-replete conditions. The accumulation of H2O2 in response to carbon starvation leads to oxidation of the Cys-370 and Cys-413 residues on the CAT2 protein and dissociation from ATG1a/13a, thereby allowing ATG1-kinase complex assembly and autophagosome formation. The expression of CAT2-C370S or CAT2-C413S variants in the cat2-1 mutant significantly enhanced carbon starvation tolerance, because both variants retain catalase activity but fail to bind ATG1a/13a. We conclude that CAT2 functions as a redox-sensitive regulator of autophagy.

Follow Us on

0 comments

Add comment