Psilocybin reshapes cortical inhibition through selective interneuron recruitment

Avatar
Poster
Voice is AI-generated
Connected to paperThis paper is a preprint and has not been certified by peer review

Psilocybin reshapes cortical inhibition through selective interneuron recruitment

Authors

Davoudian, P. A.; Jiang, Q.; Knox, C. A.; Savalia, N. K.; Shao, L.-X.; Wilson, J.; Weiner, A. M.; Chong, C. W.; Liao, C.; Nothnagel, J. D.; Sakurai, T.; Kwan, A. C.

Abstract

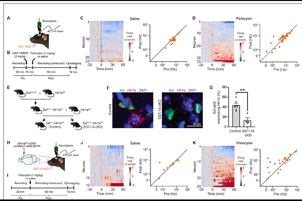
Psychedelics show therapeutic potential for treating psychiatric disorders. While studies have emphasized the roles of cortical pyramidal cells, GABAergic neurons also express serotonin receptors and are therefore likely targets of psychedelics. In this study, we determine the effect of psilocybin on the activity dynamics of major GABAergic cell types in the mouse medial frontal cortex. Psilocybin reduces the firing of somatostatin-expressing interneurons, but increases the activity of parvalbumin-expressing interneurons. This cell type-specific response is unlikely to involve vasoactive intestinal peptide-expressing interneurons. Instead, pharmacological blockade and conditional knockout experiments demonstrate that psilocybin acts on the 5-HT1A receptor at SST interneurons, which contributes to the drug's long-term behavioral effects. Collectively, the results reveal that the classic psychedelic psilocybin alters cortical inhibition in a cell type-specific manner.

Follow Us on

0 comments

Add comment